Dieses charmante Einfamilienhaus befindet sich aktuell noch in einer Kernsanierung. Somit handelt es sich hier um einen Erstbezug.
Das Haus bietet ca. 100 m² Wohnfläche und 3 Zimmer und steht voraussichtlich ab dem 01.04.2026 zur Vermietung. Das Haus bietet eine gehobene Innenausstattung und verfügt über ein großzügiges Grundstück von ca. 455 m². Zwei Garagen sind vorhanden und erleichtern das Parken. Eine Dachterrasse und ein überdachter Außenbereich, ein Gäste-WC sowie ein Keller sind ebenfalls Teil des Hauses und bieten zusätzlichen Stauraum und Komfort. Des weiteren hat man einen wunderschönen Ausblick über die Burg Ockenfels ins Rheintal. Haustiere sind nur nach Absprache erlaubt.
Einfamilienhaus mit Garagen in Ockenfels, 3 Zimmer
53545 Ockenfels
Die vollständige Adresse der Immobilie erhalten Sie vom Anbieter.
Auf Karte anzeigen
Die vollständige Adresse der Immobilie erhalten Sie vom Anbieter.
Infos
| Haustyp | Einfamilienhaus |
|---|---|
| Etagenzahl | 2 |
| Wohnfläche ca. | 100 m2 |
| Nutzfläche | 150 m2 |
| Grundstücksfläche | 455 m2 |
| Bezugsfrei ab | 1.4.2026 |
| Zimmer | 3 |
| Schlafzimmer | 3 |
| Badezimmer | 1 |
| Haustiere | Nach Vereinbarung |
| Garage/Stellplatz | Garage |
| Anzahl Garage/Stellplatz | 2 |
Kosten
| Kaltmiete |
1.700 € |
|---|---|
| Nebenkosten | + 150 € |
| Heizkosten | + 150 € |
| Gesamtmiete | 2.000 € (zzgl. Heizkosten) |
| Miete für Garage/Stellplatz | 100 € |
| Kaution o. Genossenschaftsanteile | 5.100,00 |
Weiter mieten oder doch kaufen?
Wer in Miete wohnt, überweist dem Vermieter im Laufe der Jahre hohe Summen, die sich
auch in die eigenen vier Wände investieren lassen könnten.
Bausubstanz & Energieausweis
| Baujahr | 1954 |
|---|---|
| Letzte Sanierung | 2026 |
| Objektzustand | Erstbezug nach Sanierung |
| Qualität der Austattung | Gehoben |
| Heizungsart | Gas-Heizung |
| Wesentliche Energieträger | Gas |
| Energieausweis | liegt zur Besichtigung vor |
Beschreibung des Objekts
Lage
Ockenfels ist eine ländlich geprägte Gemeinde im Landkreis Neuwied, Rheinland-Pfalz. Die Umgebung lädt zu Spaziergängen und Erholung in der Natur ein. Die Anbindung an umliegende Städte wie Linz am Rhein oder Bad Hönningen ist gut, was eine Versorgung mit Einkaufsmöglichkeiten und Dienstleistungen des täglichen Bedarfs sicherstellt. Die ruhige Lage bietet eine hohe Lebensqualität für Naturliebhaber. Die Nähe zur B42 und der A3 bindet die Ortschaft gut an.
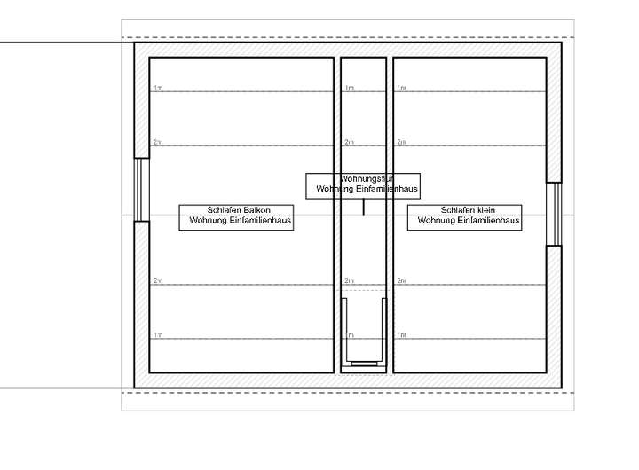
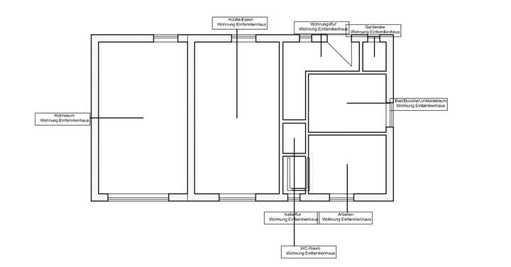
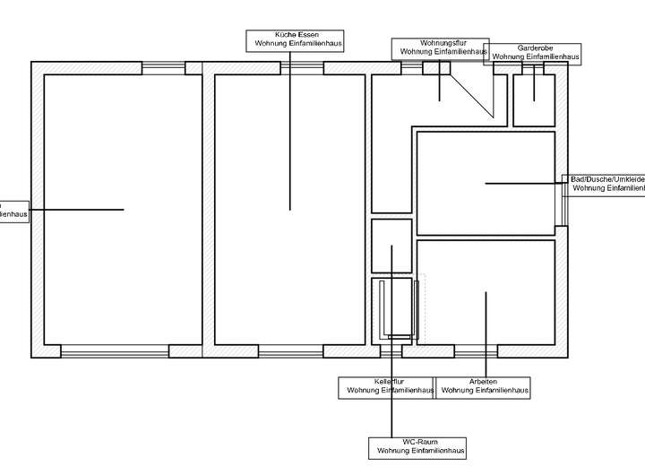
Grundriss
EG
>
>
DG
>
>
KG
>
>
Adresse
53545 Ockenfels
Interessante Orte
Preis- und Lageinformationen
Preistrend für Bestandsimmobilien in Ockenfels